環保產業是指在國民經濟結構中,以防治環境污染、改善生態環境、保護自然資源為目的而進行的技術產品開發、商業流通、資源利用、信息服務、工程承包等的總稱,主要包括環保設備、環保工程建設、環保服務三大方面。
環保產業全景圖譜
環保產業的上游主要是包括鋼鐵、化工、電力、電子、有色金屬在內的原材料供應商,這些行業為環保產品的生產及工程實施提供原材料,其價格波動直接影響環保行業的成本,進而對細分行業的利潤產生影響。環保產業的下游主要包括市政以及鋼鐵、電力、水泥、冶金、化工等工業污染行業。政府部門是環保治理的重要需求方,這是因為環保行業具有很強的公益屬性,其需求變化在很大程度上取決于產業政策。
環保產業鏈的鮮明特征是上下游行業存在一定的重疊,即環保行業的需求方同時也是供給方,如鋼鐵、電力、化工等行業。
環保行業圍繞污染處理,從包括污水處理、大氣污染控制、固廢/危廢處置、土壤修復、環衛設備及服務的末端治理,逐步轉向包括環境監控等前端控制的全生命周期綜合治理。其中,大氣污染控制、污水處理已處于成熟階段;環衛設備及服務、環境監控、固廢/危廢處置處于成長階段;土壤修復尚處于起步階段。

環保產業發展現狀
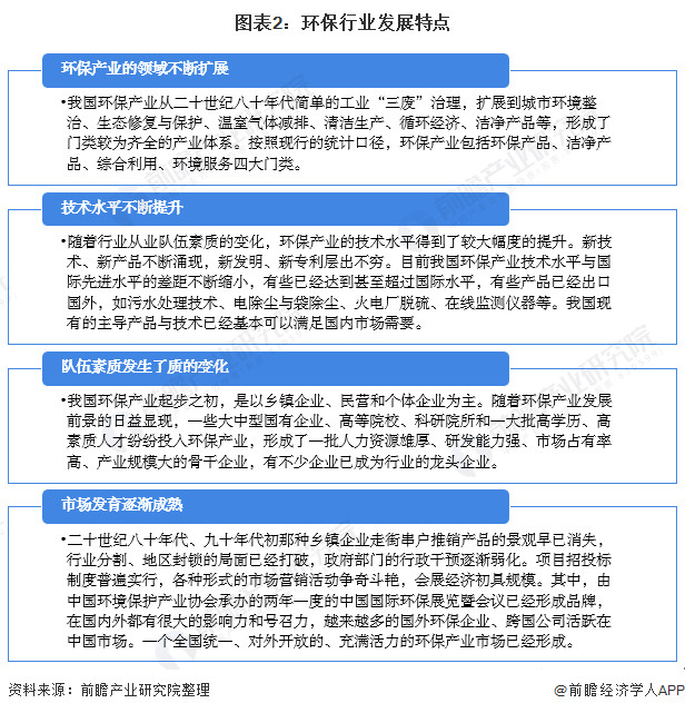
——產業發展特點
環保產業是為環境保護提供物質基礎和技術保障的產業,是由環境保護所催生,隨環境保護而發展的新興產業。近年來,我國環保產業工作力度不斷加大,環保事業深入發展,有力地拉動了環境保護相關產業的市場需求,帶動了環保產業的快速發展。

——市場規模
隨著污染防治攻堅戰的實施,我國環保產業市場需求進一步釋放,環保產業發展的營商環境持續改善,環保產業規模繼續保持較快增長,全行業工藝和技術裝備水平穩步提升、創新模式深入推進,產業結構不斷完善,行業格局逐步優化。盡管受到2018年產業發展流動性危機余波及中美貿易摩擦的影響,2019年一些環保企業依然面臨著經營危機,但總體來看,2019年環保產業整體發展態勢趨好,持續保持了較快發展。據中國環境保護產業協會測算數據,2019年全國環保產業營業收入約17800億元,較2018年增長約11.3%。

——經營情況
我國環境保護產業協會統計企業共有11229家,其中共有大型企業385家、中型企業2728家、小型企業3957家、微型企業4159家。其中,大、中型企業數量占比分別為3.4%、24.3%;小、微型企業數量占比為72.2%,可見,我國環保企業仍以小微型企業為主。大型企業數量少,產出貢獻大,80%以上的產業營業收入集中于占比約10%的營業收入過億的企業。92.0%的營業收入、87.6%的環保業務營業收入集中在年營業收入1億元以上的企業,該部分企業的單位數量占比僅為9.8%,營業收入在2000萬元以下的企業單位數量占比高達72.3%,其營業收入占比僅為2.3%、環保業務營業收入占比3.8%。營業收入規模越小的企業,環保業務營業收入在總營業收入中所占比重越高,其環保專業化程度也越高,營業收入超過l00億元的企業,環保業務營業收入平均占比為44.l%,營業收入小于2000萬元的企業,其環保業務營業收入平均占比達98.2%。

——產業分布
據我國環境保護產業協會統計數據,2019年1492家固廢處置與資源化企業實現營業收入6591.7億元,實現營業利潤598.3億元;3372家水污染防治企業實現營業收入5676.3億元,實現營業利潤539.2億元;1366家大氣污染防治企業實現營業收入1904.7億元,實現營業利潤143.1億元。

據環境保護產業協會統計數據,從領域分布看,11229家企業集中分布在環境監測、水污染防治、固廢處置與資源化利用、大氣污染防治領域,上述4個領域的企業數量之和占比達91.6%;其中,水、固2個領域企業的營業收入、營業利潤占比分別高達76.5%和82.7%。從地域分布看,11229家企業有近半數集聚于東部地區,中、西部和東北三個地區的企業總數占52.6%,僅比東部地區企業占比高5.2個百分點。東部地區環保企業的營業收入、營業利潤占比分別為67.4%、67.6%,遠遠超過中、面部和東北三個地區企業的營業收入、營業利潤。長江經濟帶11省(市)以45.6%的企業數量占比貢獻了近一半的產業營業收入。

——產業結構
據環境保護產業協會數據,涉及企業樣本包括參加全國環保產業重點企業基本情況調查的3535家企業、參加全國環境服務業財務統計的8943家企業,剔除重復樣本,共計11003家企業。上述企業2019年營業收入總額7597.5億元、營業利潤總額689.9億元,其中,環保業務營業收入6385.7億元。+
2019年,全國環保產業重點企業基本情況調查的環境保護產品包括水污染防治設備、大氣污染防治設備、固體廢物處理處置設備、土壤修復設備、噪聲與振動控制設備、環境監測儀器設備、環境污染治理配套材料和藥劑、資源綜合利用設備、環境應急設備等。參與調查的企業中有1335家從事環境保護產品生產。環境保護產品生產各領域企業數量、年產值、年銷售收入、年銷售利潤、年出口合同額詳見下表。
從細分領城看,2019年,在環境保護產品生產領域,大氣污染防治和水污染防治兩大領域從業單位數量集中,設備產銷量占據全行業市場的65%以上:在環境服務領域,從業單位主要分布在水污染防治、大氣污染防治、固廢處置與資源化、環境監測4大服務領域,水污染防治、固廢處置與資源化服務分別占據約36.4%,28.4%的市場份額。


環保產業細分市場情況
——環保服務市場
近十幾年來,中國環保服務市場發展迅速。“十三五”期間,國家推行了城市污水處理、城市垃圾處理、燃煤電廠煙氣脫硫、危險廢物和醫療廢物處理、重點流域水污染防治等十大重點環境保護工程建設,對鋼鐵、有色、煤炭、電力、化工、紡織等重點行業進行了大規模的污染減排,環境基礎設施建設有了長足的發展,環保服務市場的規模也隨之迅速發展壯大。
據環境保護產業協會數據,2019年我國列入統計的環境服務企業共10486個,年收入總額為5281.1億元,年利潤總額為576.7億元。

——環保設備市場
環保設備行業的發展共有三大特點,分別是政策依賴性較高、區域發展不平衡及市場分散,競爭激烈。具體分析如下:

在《2020環保產業發展狀況報告》中,2019年納入統計的環保設備市場共有1583家企業;年產值為1018.60億元,銷售收入和銷售利潤分別為949.10億元和135.80億元,實現出口合同額51245.60萬美元。

我國的環保設備企業市場規模普遍不大,大多數企業為中小型企業。從企業性質來看,在中國環保設備制造行業中占據主導地位的是私營企業。在其環保設備細分行業中,2019年福建龍凈環保的營收為109.35億元,其營收占了前十企業環保設備行業營收的32.52%,其占據著環保設備行業不可撼動的位置;其后依次是龍馬環衛、聚光科技、菲達環保,分別占前十企業環保設備營收的12.57%,11.59%和10.16%。
按行業分,營業收入排名前十的企業中,只有聚光科技和創元科技有設計到環境監測專用儀器儀表行業,但沒有企業涉及到環境污染處理專用藥劑材料行業的業務。
