聯系電話:
0553-8398080
2020年9月16日,國家發改委、財政部、國家能源局聯合印發了《完善生物質發電項目建設運行的實施方案》(發改能源〔2020〕1421號。生物質發電新政的出臺,引起了社會各界高度關注。
2020年政策加碼 新政出臺
生物質是全球范圍內最廣泛存在的物質,涵蓋所有的動物、植物和微生物等。而生物質發電是利用生物質所具有的生物質能進行發電,主要分為農林生物質發電,垃圾焚燒發電和沼氣發電。
在歐美等發達國家,生物質發電技術已經非常成熟,且成為一些國家重要的發電和供熱方式。目前,歐盟是全球生產和消費生物質燃料最多的國家,美國排第二,這兩大主體引領者全球生物質能源發展。而從對比各國生物質能源相關政策和法規發現,上網電價優惠、稅費減免和財政補貼是各國最為常用的激勵性政策手段。

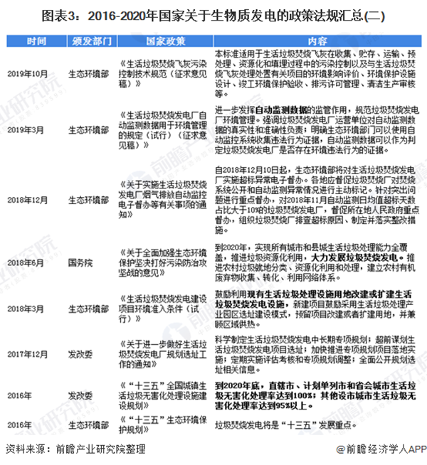
我國生物質能源的開發和利用雖與歐盟、美國相比時間起步晚,差距巨大。但近幾年在國家和各級地方政府相關政策扶持下,我國生物質能源開發利用實現快速發展。與此同時,國際能源署表示2023年中國或將超越歐盟成為全球最大消費國,而支撐中國生物質能源快速發展的強大動力就是中國政府對于行業發展的政策支持。


除了國家層面的政策頻發,地方政府也緊跟國家政策的步伐,陸續頒布有關生物質發電的規劃、行動方案等。

政策解讀:生物質發電新政出臺 打好十四五的發展基礎
2020年9月16日,國家發改委、財政部、國家能源局聯合印發了《完善生物質發電項目建設運行的實施方案》(發改能源〔2020〕1421號。生物質發電新政的出臺,引起了社會各界高度關注。

“十四五”生物質發電政策走向
在生物質發電新政的基調下,十四五生物質發電的政策走向主要有以下五大方面。
