生活垃圾逐年增長 廚余垃圾占大頭
2013-2018年,我國城市生活垃圾產量和處置量逐年增加,根據生態環境部2019年12月公布的《2019年全國大、中城市固體廢物污染環境防治年報》, 2018年,200個大、中城市生活垃圾產生量21147.3萬噸,處置量21028.9萬噸,處置率達99.4%。2013-2018年,我國城市生活垃圾產量的復合增長率為5.54%,城市生活垃圾處理量的復合增長率為5.98%,前瞻推算,2019年,我國城市生活垃圾產量約為2.23億噸左右,處置量約2.22億噸左右,生活垃圾處置率也進一步提高。

注:生態環境部尚未發布2019年數據,以上數據為前瞻根據行業歷年增速測算而來,屆時以官方公布數據為準。
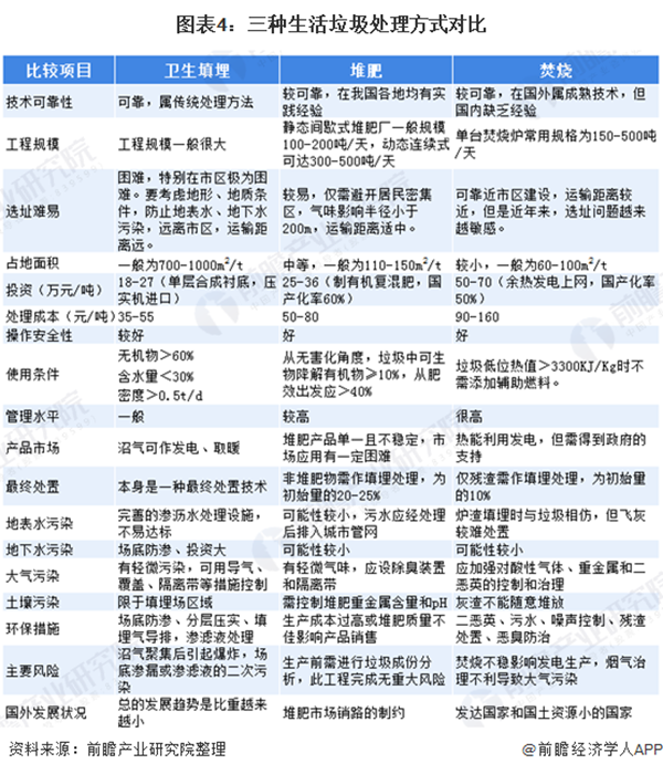
我國的垃圾處理呈現出以衛生填埋為主、焚燒處理提升和堆肥處理衰退的特點,從2018年我國固廢處理廠、固體廢物處理能力和固廢處理量的分布來看,衛生填埋占所有垃圾處理方式的50%左右,但由于用地緊張和二次污染,填埋已經出現瓶頸。尤其在我國東部等一些經濟發達省份,人口密度大,這決定了未來在這些地區,垃圾焚燒將逐漸成為垃圾處理的主要方式,2018年占比已逐步提高到45%左右,2019年隨著垃圾焚燒發電項目的投產,預計焚燒處理率將達54.5%左右。

注:國家統計局現僅公布至2018年數據,2019年數據為前瞻結合項目新建情況測算而來,屆時以官方發布數據為準,下同。
2019年11月,住房和城鄉建設部發布了《生活垃圾分類標志》新版標準。新標準中,針對推行地區的差異,中國政府將餐廚垃圾、廚余垃圾或者“濕垃圾”統一為廚余垃圾。在中國國家領導人推進的垃圾分類的大潮下,廚余垃圾處理將成為中國政府垃圾處理工作的重心,廚余垃圾處理行業將在垃圾分類的推行過程中得到廣泛關注。

廚余垃圾以填滿處理技術為主
在生活垃圾處理領域,我國仍處起步階段,垃圾分類制度體系的不完善以及技術水平的限制,使得我國垃圾處理仍以填埋為主。但填埋處理存在土地占用面積大、二次污染、爆炸崩塌等諸多缺陷,人口密度大的地區特別是東部經濟發達省份,填埋處理方式已經遇到瓶頸。尤其是隨著人口增加以及經濟規模擴張,土地資源會日益緊缺,居民的“鄰避效應”也將日益增強,選址成為垃圾填埋處理難以逾越的門檻。
堆肥處理對垃圾中有機物含量的要求較高,而有機垃圾通常占垃圾總量比重不足三分之一,這就制約了堆肥處理的未來發展規模。垃圾焚燒無害化處理更為徹底,特別是對于可燃性致癌物、病毒性污染物、劇毒有機物,焚燒幾乎是惟一有效地處理方法。焚燒處理可以使垃圾體積減小90%,重量減少80%-85%,減容性效果明顯。此外,垃圾焚燒產生的熱量可以回收利用,用來發電或者供熱,焚燒后的灰渣還可用于生產水泥和制作磚塊。從減量化、資源化、無害化原則考慮,垃圾焚燒發電的諸多優良特性更加符合現代社會土地、能源緊缺的客觀現實。因此,社會對于環境質量要求的提高將最終表現為推動垃圾焚燒發電產業發展的重大驅動力。

當前中國廚余垃圾處理中,約50%的部分依靠填埋處理,約38%的部分通過焚燒處理,其余部分通過高溫堆肥、微生物處理或厭氧消化等方式。

廚余垃圾處理建設如火如荼
根據《餐廚廢棄物資源化利用和無害化處理試點中期評估及終期驗收管理辦法》,經第三方機構組織有關專家,國家發展改革委、財政部、住房城鄉建設部初步確定了通過驗收和撤銷的試點城市名單。通過驗收的城市有宜昌、佛山、梧州、臨沂、麗江,撤銷的試點城市分別為銅仁、廣州、延吉、長春、庫爾勒。

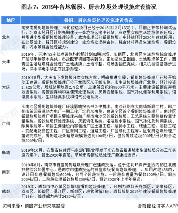
全國各地在國家政策導向下,紛紛投入餐廚垃圾處理設施的建設。

廚余垃圾處理競爭格局分散
由于我國餐廚垃圾處理行業尚處于起步階段,從而市場上從業的企業數量不多,競爭格局較為分散,目前涉足餐廚垃圾處理的企業主要是區域環境集團型企業和以提供技術和設備為主的企業,且單個企業的處置規模較小,還沒有出現具有明顯優勢的行業龍頭。

垃圾處理能力不足 政府和資本加大投資
目前,我國餐廚處置產能的現狀和規劃情況并不樂觀。根據成都每日經濟新聞從E20研究院獲得的數據顯示,截至2018年底,在垃圾分類46城中,除重慶、北京、上海、廣州、深圳等城市的餐廚處置產能(包括投運、在建、籌建)超過2000噸/日外,仍有多達26座城市僅中標1座餐廚垃圾處理廠(產能最高為500噸/日),更有德陽、廣元、宜春、以及日喀則等四個城市的餐廚處置產能規劃仍為0。而在垃圾分類大力推行前,廚余產能的規劃更是無從談起,不過由于餐廚和廚余的技術工藝相近,餐廚項目從技術層面可以實現對廚余垃圾的處理;而根據我們對各地廚余產能需求情況的測算,除了北上廣深、以及重慶等五個城市有著相對充足的餐廚產能儲備外,其余如成都、天津、武漢等廚余產能需求較高的城市仍有較大的產能缺口。

中國城市每年產生餐廚垃圾不低于6000萬噸,年均增速預計達10%以上。根據北京市發展改革委的統計,北京市每天產生1200噸餐廚垃圾。隨著城鎮人口規模的增加,餐廚垃圾處理市場空間將隨之擴張。根據《“十三五”全國城鎮生活垃圾無害化處理設施建設規劃》,到2020年,全國大部分社區城市將初步實現餐廚垃圾分類收運處理,實現餐廚垃圾專項工程總投資183.5億。“十三五”期間,隨著資金投入力度加大,收運環節逐步完善,餐廚垃圾處理技術的商業化運營模式將清晰化,餐廚垃圾處理市場將進入快速發展期。

得益于中國對環保行業投資的持續提升、公眾環保意識增強、廚余垃圾處理比例提高,中國廚余垃圾處理行業市場規模(以項目投資額統計)在過去五年間基本呈現上升態勢。廚余垃圾處理行業市場在2015-2018年間迅速發展,由1344億元上升至2216億元,年復合增長率超過13%。未來五年,受餐飲行業高速發展驅動及未來“十四五”規劃影響,中國廚余垃圾處理行業市場將保持穩定增長。按照國家規劃估計,預計廚余垃圾處理行業市場規模將在2019年至2023年基本保持現有發展速度,于2023年達到4724億元人民幣,年復合增長率約為16%。
