聯系電話:
0553-8398080
1、環保設備行業基本概況分析:定義、分類、產業鏈、發展特點
環保設備是指用于控制環境污染、改善環境質量而由生產單位或建筑安裝單位制造和建造出來的機械產品、構筑物及系統。包括廢水處理設備、廢棄物管理和循環利用設備、大氣污染控制設備、消除噪聲設備、監測儀器和設備、科研和實驗室設備、用于自然保護以及提高城市環境質量的設備等。
中國環境保護設備制造行業可以分為3類,即環境保護專用設備制造、環境監測專用儀器儀表、環境污染處理專用藥劑材料。

中國環保產業鏈的結構,主要包括上游市場即工業“三廢”的排放,以及在生活中產生的廢品,廢水等。環保設備制造是中國環保產業鏈中的重要組成部分,其上游主要是生產設備所需的鋼材、有色金屬、PP塑料等原材料,下游主要包括電力熱力行業、鋼鐵、煤炭行業、造紙行業等。

環保設備行業的發展共有三大特點,分別是行業快速增長、區域發展不平衡及市場分散,競爭激烈。具體分析如下:

2、2020年中國環保設備行業總產值或將突破萬億元
從行業產值來看,2016年,環保設備行業實現產值6200億元,比2011年翻一番。2017年,環保設備制造行業實現產值約為6800億元,同比增長約為9.68%,預計到2020年行業年產值將達到1萬億元。環保設備行業總產值呈現逐年上升的情景。

3、2019年各類環保設備產量均穩步增長
從細分行業產量來看,2019年中國固體廢棄物處理設備產量為8.38萬臺,水質污染防治設備36.36萬臺,環境監測專用儀器儀表為528.42萬臺,大氣污染防治設備為43.89萬臺,均較上年出現不同程度的增長。


4、2019年中國環保設備行業銷售收入將超2800億元
從行業銷售收入來看,2010-2017年,行業銷售收入總體上呈現出逐年增加的態勢。2017年,環保設備行業銷售收入達到3438.1億元,同比增長3.34%。2018年,行業銷售收入出現下滑為2783.08億元,同比下降19.05%。預計,2019年環保設備行業銷售收入將達到2829億元左右。

注:2013年收入增速為20.55%。
5、國家政策助推行業提高盈利能力

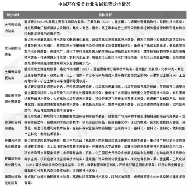
6、國內環保設備行業亟待提高創新能力

7、2025年中國環保設備行業市場規模將超1.5萬億元
隨著中國經濟的快速發展,中國環保產業得到了較快提升。中國為擴大內需,大規模加大基礎設施建設,對環保產業的投資也進一步加大。隨著行業發展,優勢企業在獲得穩定盈利的同時,可以享受行業規模擴大和份額提升帶來的成長。
根據《工業和信息化部關于加快推進環保裝備制造業發展的指導意見》,到2020年,行業創新能力明顯提升,關鍵核心技術取得新突破,創新驅動的行業發展體系基本建成。
先進環保技術裝備的有效供給能力顯著提高,市場占有率大幅提升。主要技術裝備基本達到國際先進水平,國際競爭力明顯增強。
產業結構不斷優化,在每個重點領域支持一批具有示范引領作用的規范企業,培育十家百億規模龍頭企業,打造千家“專精特新”中小企業,形成若干個帶動效應強、特色鮮明的產業集群。
預計2020年,環保裝備制造業市場規模將達到10000億元,2025年市場規模將達到15028億元。

環保裝備制造業是節能環保產業的重要組成部分,是保護環境的重要技術基礎,是實現綠色發展的重要保障。近年來,環保裝備制造業規模迅速擴大,發展模式不斷創新,服務領域不斷拓寬,技術水平大幅提升,部分裝備達到國際領先水平,2016年實現產值6200億元,比2011年翻一番。隨著綠色發展理念深入人心,工業綠色轉型步伐進一步加快,為環保裝備制造業發展帶來了巨大的市場空間、提出了新的更高要求。
